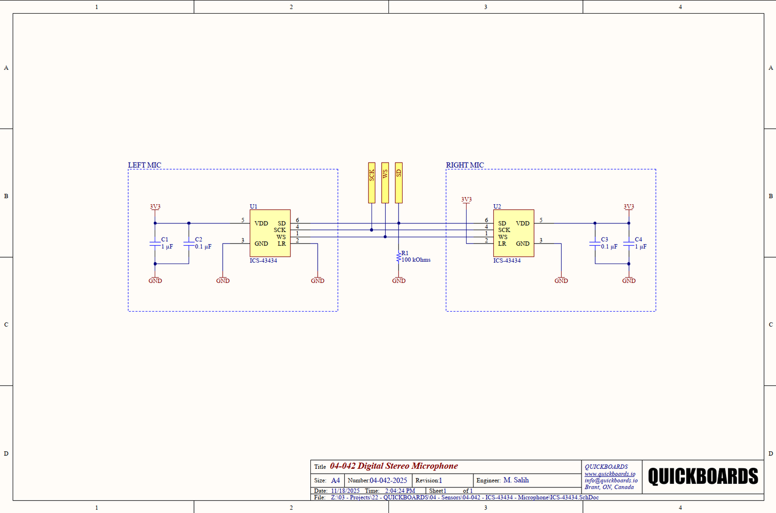
This schematic block features the ICS-43434, a high-performance digital MEMS microphone from TDK-InvenSense designed for clear, low-noise acoustic capture in voice-controlled devices, audio recorders, and embedded sound processing systems. Delivering a full digital I²S output, the ICS-43434 eliminates the need for external ADCs, simplifying system design and improving immunity to analog noise and interference.
Packaged in an ultra-compact top-port MEMS housing, this breakout-style module provides easy access to the microphone’s I²S data, word select, and bit clock pins, along with stable power routing optimized for low noise. With a 65 dB SNR, −26 dBFS sensitivity, and wide 50 Hz to 20 kHz frequency response, the ICS-43434 is well-suited for far-field voice detection, audio feature extraction, and high-quality sound capture in portable devices.
The ICS-43xxx family remains a popular choice in modern audio designs due to its small footprint, consistent performance, and long production availability from TDK.
Key Features:
- ICS-43434, low-noise digital MEMS microphone
- Direct I²S digital audio output—no external ADC required
- 65 dB signal-to-noise ratio (SNR)
- −26 dBFS sensitivity (typical)
- Wide 50 Hz–20 kHz frequency response
- Ultra-compact top-port MEMS package
- Low power consumption for battery-operated devices
- Breakout layout enables fast integration into embedded audio systems
Typical Applications:
- Voice assistants and wake-word detection
- IoT audio nodes and smart home devices
- Portable recorders and handheld instruments
- Robotics and sound localization systems
- Wearables and consumer electronics
- Audio feature extraction for ML/AI processing
By integrating this Quickboards schematic block, engineers can rapidly prototype digital audio capture systems, reduce analog front-end complexity, and leverage a proven, noise-resistant MEMS microphone architecture that pairs seamlessly with modern DSPs and microcontrollers featuring I²S interfaces.



