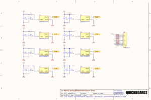
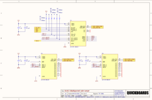
This schematic block features the ACS781KLRTR-150U-T, a Hall-effect-based current sensor IC from Allegro MicroSystems, engineered for high-current monitoring applications. Capable of measuring up to ±150A, the device provides an analog voltage output proportional to the sensed current, making it straightforward to interface with microcontrollers, ADCs, and monitoring systems.
Housed in a compact 7-pin PowerSMD package, the ACS781 offers galvanic isolation, ensuring safe and efficient current sensing without direct electrical contact. Its robust design provides low insertion loss, high accuracy, and excellent thermal performance, making it ideal for automotive, industrial, and renewable energy systems where high-current monitoring is essential.
Delivered as a Quickboards schematic block, this device allows engineers to integrate a reference-ready current sensing circuit into prototypes or production designs, reducing development cycles and ensuring consistent measurement performance.
Key Features:
- Hall-effect current sensor IC rated for ±150A
- Analog voltage output proportional to current
- Compact 7-pin PowerSMD package with galvanic isolation
- Low insertion loss and high thermal efficiency
- Reliable, accurate current measurement for AC and DC signals
- Quickboards schematic block for rapid prototyping
Typical Applications:
- Automotive battery and motor control systems
- Renewable energy inverters and storage systems
- High-current industrial equipment monitoring
- Power distribution and protection circuits
- Robotics and heavy-duty motor drives
By using this Quickboards schematic block, engineers can accelerate the design of high-current monitoring systems, reduce design risks, and build on a proven reference design featuring the Allegro ACS781 sensor.



