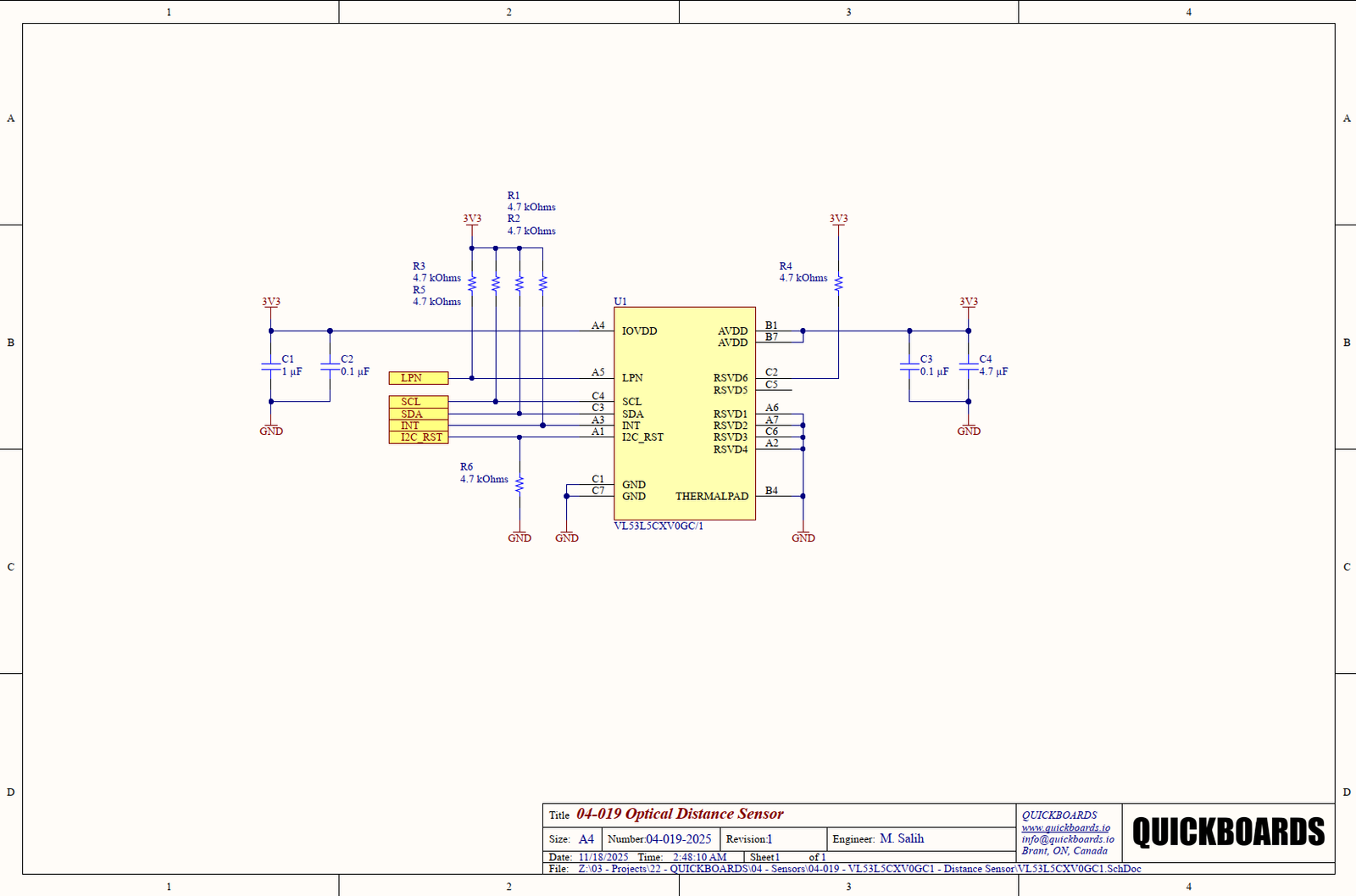
This schematic block features the VL53L5CXV0GC/1, a high-performance Time‑of‑Flight (ToF) ranging sensor from STMicroelectronics. It offers multizone distance measurements (up to 8×8 zones) across a wide field of view, enabling spatial mapping, gesture detection, and object tracking in a compact form factor. The sensor’s direct ToF architecture allows consistent distance estimation regardless of target reflectance or color.
Coming in a small optical LGA package, this breakout-style module exposes I²C lines, power rails, and interrupt capability for threshold-based wake-up. It supports autonomous low‑power mode, allowing the MCU to sleep until relevant motion or range changes are detected.
Key Features:
- Multizone ranging: up to 8×8 real-time zones
- Wide field of view: around 63° diagonal
- Distance measurement up to 400 cm (each zone)
- Frame rate: up to 60 Hz
- Multitarget detection: can detect multiple objects per zone
- Motion indicator per zone: detects movement within the field
- Power: supports flexible voltage options (e.g. 2.8 V or 3.3 V)
- Interface: I²C for control and data output
- Low‑power autonomous mode with interrupt-driven wake-up
- 940 nm VCSEL light source and SPAD array receiver
- Built‑in algorithms to handle cover glass crosstalk and ambient light
Typical Applications:
- 3D room mapping and scene understanding
- Obstacle detection for robots and drones
- Gesture recognition and motion-based interfaces
- Smart building presence detection and lighting control
- Liquid level sensing and filling systems
- Augmented / virtual reality (depth assist)
- Laser-assisted autofocus in imaging systems
By integrating this Quickboards block, engineers can rapidly prototype a depth‑sensing or spatial‑awareness system, reduce firmware complexity with built-in algorithms, and leverage a powerful, compact ToF sensor that’s production-ready.




