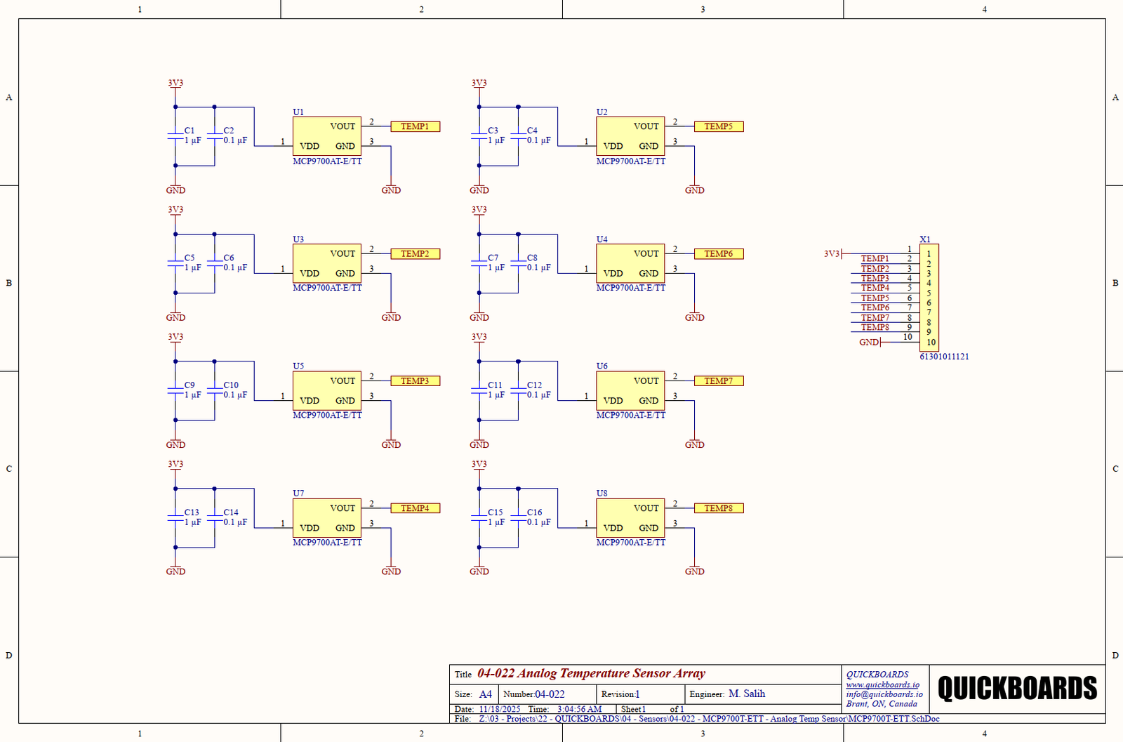
This schematic block features the MCP9700T‑ETT, a compact analog temperature sensor from Microchip that outputs a voltage linearly proportional to temperature. Its simplicity and low power consumption make it ideal for embedded systems where space and efficiency are critical.
Packaged in a 3‑pin SOT‑23‑3, No external components are required to generate a temperature-dependent voltage, allowing easy direct interfacing with microcontrollers or ADCs.
Key Features:
- Analog voltage output proportional to temperature
- Typical sensitivity: 10 mV/°C
- Supply voltage range: 2.3 V to 5.5 V
- Operating temperature range: –40 °C to +125 °C
- Operating current: ~6 µA
- Accuracy: up to ±4 °C across full range
- Low drift over time and capable of driving capacitive loads
- Compact, robust SOT‑23‑3 package
Typical Applications:
- PCB and system thermal monitoring
- Battery pack temperature sensing
- Embedded control and environmental sensing
- Power supply and regulator temperature feedback
- Portable or low-power devices
- Consumer electronics temperature compensation
By integrating this Quickboards schematic block, engineers can add a compact, low-power, accurate analog temperature sensor without external calibration, simplifying design and enabling reliable thermal monitoring in embedded systems.




