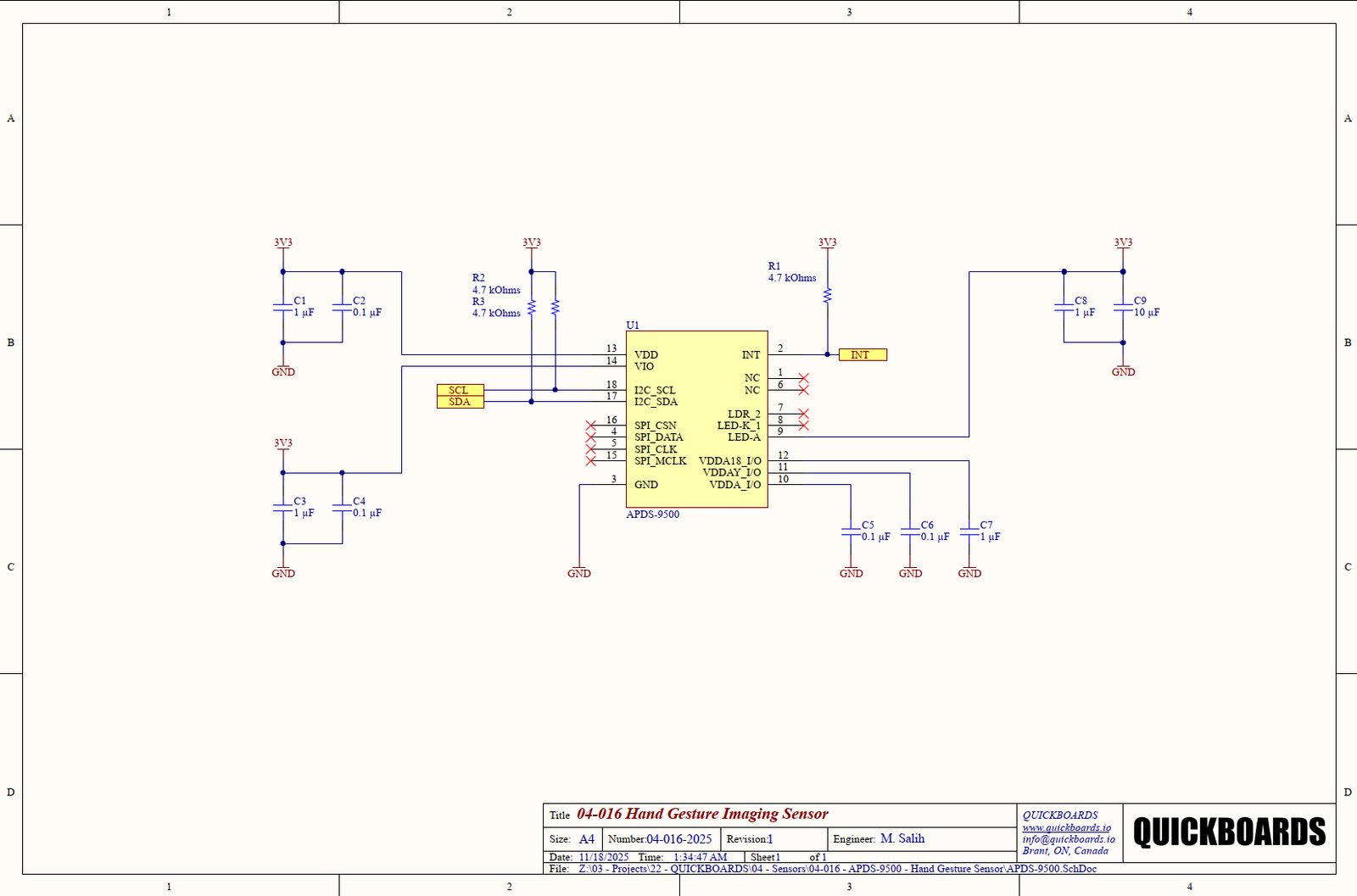
This schematic block features the APDS‑9500, a digital imaging-based optical sensor from Broadcom that supports ambient light measurement, proximity detection, and gesture recognition. It combines a small image sensor, on-chip analog-to-digital conversion, and intelligent lighting control to detect object movement and ambient brightness in a single device.
In an 18-pin SMD package, this breakout-style module gives access to I²C or SPI communication lines, power rails, interrupt output, and sensor outputs for gesture and proximity. Because of its integrated brightness sensing and gesture engine, it can function both as a light sensor and a touchless interface component.
Key Features:
- Imaging-based gesture detection (e.g., up, down, left, right, wave, circle)
- Proximity detection via object brightness and size
- Ambient-light sensing with on-chip ADC
- Digital interface: I²C or SPI
- Supply voltage: 2.8 V to 3.3 V
- Operating temperature range: –20 °C to +70 °C
- Low-power “sleep” mode for efficient battery use
- Interrupt output for event-driven detection
- 18-pin compact SMD module
Typical Applications:
- Gesture-based user interfaces (e.g., mobile devices, kiosks)
- Proximity sensing for “hover” or presence detection
- Ambient light measurement for display dimming or power saving
- Touchless control in wearables, IoT, or consumer electronics
- Smart-home automation (e.g., gesture-controlled lighting)
- Environmental sensing in compact and power-sensitive systems
By integrating this Quickboards schematic block, engineers can prototype multifunctional optical and gesture detection systems, reduce the number of discrete sensors needed, and leverage a robust, production-ready digital sensor with flexible control and sensing capabilities.




