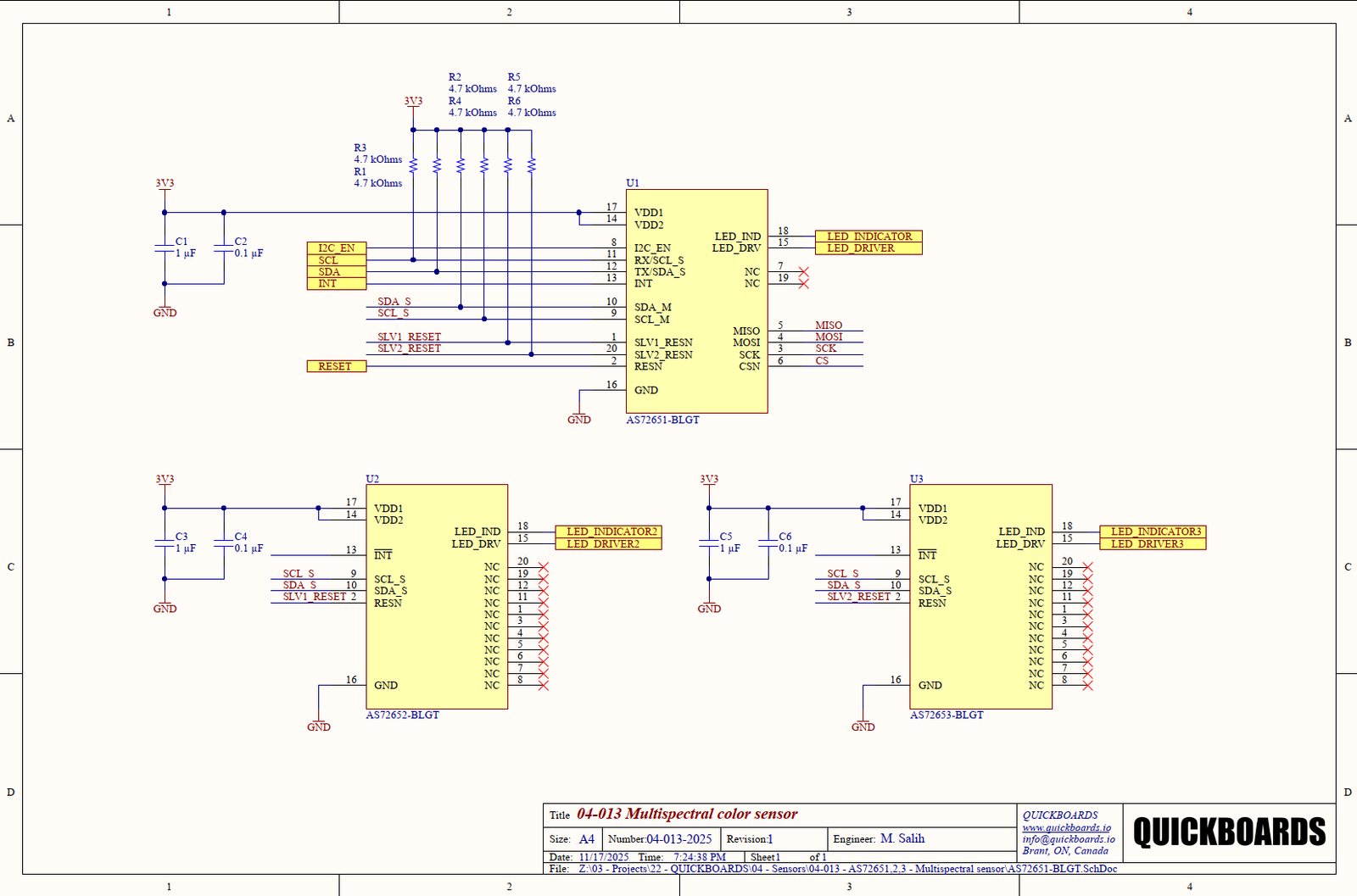
This schematic block features the AS7265x multispectral sensor chipset, made up of three separately packaged chips — AS72651 (master), AS72652, and AS72653 — that together provide 18-band spectral sensing across visible and near‑infrared wavelengths. Designed for sophisticated color analysis, spectral identification, and quality‑control applications, this sensor set delivers factory-calibrated spectral data via digital interfaces.
The master sensor (AS72651) communicates over I²C or UART, orchestrating the two slave devices (AS72652 and AS72653) in a master/slave configuration. All three sensors have integrated Gaussian optical filters (20 nm full-width at half max) that span discrete wavelengths from 410 nm to 940 nm, enabling precise multi-spectral sampling. Each device also includes two programmable LED drivers, which can be used to illuminate samples under test or enhance measurement accuracy.
Key Features:
- 18 spectral channels via combined AS72651, AS72652, and AS72653
- Filtered spectral bands from roughly 410 nm to 940 nm, each ~20 nm wide
- Digital interface: I²C or UART (selectable)
- Integrated electronic shutter for synchronized sampling
- Two programmable LED drivers per sensor for active illumination
- Factory calibration for consistent sensitivity; stable over temperature and lifetime
- Supply voltage: ~2.7 V to ~3.6 V
- Operating temperature: –40 °C to +85 °C
- Compact 20-pin LGA packages
Typical Applications:
- Portable and lab-grade spectrometers
- Color sorting and quality-control in manufacturing
- Horticulture / plant health monitoring via spectral signatures
- Anti-counterfeiting and material authentication
- Fluid analysis (e.g. water purity, chemical concentration)
- Wearable or handheld spectral analysis tools
By integrating this Quickboards schematic block, engineers can prototype production-ready spectral sensing systems, reduce calibration overhead, and obtain precise and broad-spectrum color measurements with a single 3‑chip solution.




