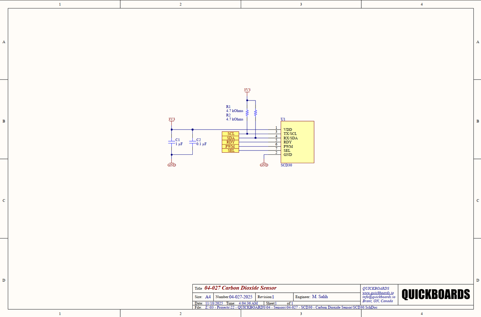
This schematic block features the SCD30, a high-precision digital CO₂ sensor module that provides real-time measurements via I²C or UART. It integrates a non-dispersive infrared (NDIR) CO₂ sensor with temperature and humidity compensation, delivering stable and accurate CO₂ readings for indoor air quality, environmental monitoring, and HVAC control systems.
Packaged as a compact breakout module, this block exposes power, ground, and digital interface pins, allowing rapid prototyping and easy integration with microcontrollers. Its factory calibration and built-in compensation ensure reliable performance over extended periods without the need for frequent recalibration.
The SCD30 family is widely used in smart buildings, air-purification systems, and environmental monitoring applications due to its accuracy, low power consumption, and robust digital output.
Key Features:
- Digital CO₂ sensor with I²C or UART interface
- Measurement range: 400 to 10,000 ppm CO₂
- Accuracy: ±30 ppm ±3% of reading
- Built-in temperature and humidity compensation
- Sampling rate: 2 readings per second
- Supply voltage: 3.3–5 V
- Low current consumption: ~19 mA during measurement
- Compact module footprint suitable for embedded systems
- Factory calibrated for long-term stability
Typical Applications:
- Indoor air quality (IAQ) monitoring
- Smart HVAC and ventilation control
- Air purifiers and climate control systems
- Environmental research and laboratory monitoring
- Portable CO₂ measurement devices
- Building safety and compliance monitoring
By integrating this Quickboards schematic block, engineers can rapidly prototype CO₂ monitoring systems, minimize analog front-end complexity, and take advantage of a fully calibrated, reliable sensor with digital output ready for immediate integration.




