SCD30 carbon dioxide sensor reference schematic design

The SCD30 is a high-quality, non-dispersive infrared (NDIR) carbon dioxide (CO2) sensor module that also features integrated temperature and humidity sensing. Its primary function is to provide accurate, long-term stable CO2 concentration measurements for indoor air quality monitoring and demand-controlled ventilation systems. Typically found in building automation, environmental monitors, and smart home appliances, the SCD30 allows for the optimization of energy consumption in HVAC systems by ensuring air exchange occurs only when necessary based on occupancy-driven CO2 levels.
Unlock the Quickboards Library
Get instant access to this Altium Schematic and hundreds of other subcircuits. Hardware design, modularized. Schematic + Layout + Firmware. Built to IPC standards for zero re-spins.
Overview of the SCD30
The sensor utilizes NDIR technology, where an infrared source passes through a gas-filled chamber towards a detector. CO2 molecules absorb specific wavelengths of infrared light; by measuring this absorption, the sensor determines the concentration of gas in the air. The SCD30 is dual-channel, which means it uses a reference channel to compensate for aging of the IR source, resulting in superior long-term stability without the need for frequent manual recalibration.
| Technical Specification | Details |
| Supply Voltage | 3.3V to 5.5V |
| Measurement Range | 400 ppm to 10,000 ppm |
| CO2 Accuracy | +/- 30 ppm + 3 percent of reading |
| Average Current | 19 mA (at 2 second measurement interval) |
| Peak Current | 75 mA (during IR pulse) |
| Communication Protocols | I2C, UART, Modbus, PWM |
| Resolution | 16-bit |
| Operating Temperature | 0 to 50 Celsius |
| Humidity Accuracy | +/- 3 percent Relative Humidity |
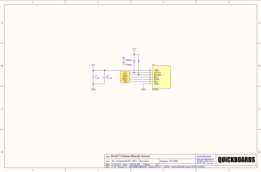
Pin Configuration and Function Mapping
The SCD30 provides a versatile pinout that supports multiple digital communication standards and status indicators, allowing it to interface with a wide variety of host microcontrollers.
| Pin Number | Primary Function | Secondary / Peripheral Functions |
| 1 | VDD | Power Supply Input |
| 2 | GND | System Ground |
| 3 | TX / SCL | UART Transmit / I2C Serial Clock |
| 4 | RX / SDA | UART Receive / I2C Serial Data |
| 5 | RDY | Data Ready Output (High when data is available) |
| 6 | PWM | Pulse Width Modulation Output |
| 7 | SEL | Interface Select (GND = I2C, Floating = UART) |
Functional Block Analysis & Design Decisions
Power and Decoupling Block
The SCD30 is powered via a 3.3V rail (3V3). Stability is maintained through the parallel decoupling of C1 (1 microfarad) and C2 (0.1 microfarad). NDIR sensors are sensitive to supply noise and require significant localized current during the firing of the internal infrared source. The 0.1 microfarad ceramic capacitor handles high-frequency noise and transients, while the 1 microfarad capacitor acts as a bulk storage reservoir to prevent voltage droop during the 75 mA peak current pulses. Standard X7R dielectric ceramic capacitors are specified for their stability over temperature and low equivalent series resistance (ESR). These components should be placed as close as possible to Pin 1 and Pin 2 to minimize parasitic inductance in the power loop.
Digital Interface and Biasing
The communication lines TX/SCL and RX/SDA are configured with 4.7 kilohm pull-up resistors (R1 and R2) connected to the 3.3V rail. Since I2C is an open-drain protocol, these resistors are mandatory to define the logic-high state of the bus. The value of 4.7 kilohms is the industry standard for 400 kHz Fast-mode I2C, providing a balanced rise time that compensates for bus capacitance without excessive power consumption. The SEL pin (Pin 7) is broken out to allow the user to define the interface mode at hardware boot; tying this pin to ground forces the sensor into I2C mode, while leaving it floating defaults to UART communication.
Status and Auxiliary Output
The Data Ready (RDY) and PWM pins provide auxiliary methods for the host to monitor sensor health and measurement status. The RDY pin transitions high when the internal measurement cycle is complete, allowing the host microcontroller to utilize interrupt-driven firmware rather than constant polling, which reduces overall system power consumption. The PWM pin provides an analog-like representation of the CO2 concentration, which can be useful for simple controller systems that lack a full digital bus interface.
Implementation Insights
A primary engineering consideration for the SCD30 is its sensitivity to mechanical stress and airflow. The NDIR sensing chamber relies on diffusion; while the sensor needs access to ambient air, it should be protected from direct, high-velocity air streams or sudden pressure changes, as these can induce measurement noise. Furthermore, the sensor should be mounted away from direct sunlight, which can interfere with the internal infrared detector.
Internal self-heating is a factor in high-precision designs. Because the IR source generates a small amount of heat, the integrated temperature and humidity readings may be slightly higher than the actual ambient environment. In systems requiring extreme accuracy, the sensor should be physically isolated from other heat-generating components on the PCB, and software-based temperature offset compensation should be applied in the host firmware.
The power supply design must be robust enough to handle the pulsed nature of the NDIR sensing cycle. While the average current is relatively low, the 75 mA peak current can cause electromagnetic interference (EMI) or ground bounce if the return path to the power supply is high-impedance. Utilizing a solid ground plane beneath the SCD30 is highly recommended to minimize noise.
Applications
- Demand-Controlled Ventilation (DCV): Automatically adjusting fresh air intake in offices and classrooms based on real-time CO2 levels to save energy.
- Indoor Air Quality (IAQ) Monitoring: Providing visual or digital feedback on air freshness in smart home ecosystems.
- Greenhouse and Hydroponics: Monitoring and controlling CO2 levels to optimize plant growth and yield in controlled environments.
- Occupancy Sensing: Detecting the presence of humans in a space by tracking CO2 expiration, often used in security or lighting automation.
integrating the SCD30 into your design
The SCD30 04-027 modular block provides a production-ready solution for integrating high-accuracy environmental sensing into any hardware platform. By utilizing a pre-validated decoupling strategy and standardized I2C/UART biasing, this design eliminates the research overhead associated with NDIR pulse management and bus stability. This reusable sub-system ensures that your air quality monitoring design is stable, accurate, and ready for commercial deployment with minimal R&D risk.
Skip the tedious research and manual entry. Download the production-ready schematic block for the SCD30 directly from the Quickboards Library.

