MICS-2714 Nitrogen Dioxide Sensor Reference Schematic Design

The MICS-2714 is a robust, micro-size Metal Oxide (MOX) semiconductor sensor specifically engineered for the detection of Nitrogen Dioxide (NO2). This sensor operates on the principle of gas adsorption, where the electrical resistance of the sensing layer changes in the presence of target gas molecules. It is a critical component in environmental monitoring stations, automotive cabin air quality systems, and industrial safety equipment. By providing a high-sensitivity response to NO2 concentrations in the range of 0.05 ppm to 10 ppm, the MICS-2714 enables precise tracking of urban pollution and combustion byproducts.
Unlock the Quickboards Library
Get instant access to this Altium Schematic and hundreds of other subcircuits. Hardware design, modularized. Schematic + Layout + Firmware. Built to IPC standards for zero re-spins.
Overview of the MICS-2714
As a MOX sensor, the MICS-2714 requires an internal heating element to reach an optimal operating temperature, which facilitates the chemical reaction between the sensing surface and the ambient air. The device is housed in a specialized surface-mount package designed for high-volume automated assembly. Its primary advantage is its compact form factor combined with a significant resistance change upon exposure to Nitrogen Dioxide, which simplifies the analog front-end requirements for the host system.
| Technical Specification | Details |
| Target Gas | Nitrogen Dioxide (NO2) |
| Detection Range | 0.05 ppm to 10 ppm |
| Typical Heater Power | 43 mW |
| Heater Operating Voltage | 1.7V to 2.5V (typical) |
| Sensing Resistance in Air | 0.8 kOhms to 8 kOhms |
| Response Time (T90) | Less than 30 seconds |
| Operating Temperature | -30 to 85 Celsius |
| Package Type | SMD (Plastic/Ceramic) |
Pin Configuration and Function Mapping
The MICS-2714 utilizes a multi-pin SMD footprint. While the sensing and heating functions are centralized, several pins are reserved for mechanical stability and are designated as No Connect (NC).
| Pin Number | Primary Function | Secondary / Peripheral Functions |
| A | RH1 | Heater Element Positive Terminal |
| H | RH2 | Heater Element Negative / Return |
| B | RS1 | Sensing Resistor Terminal 1 |
| J | RS2 | Sensing Resistor Terminal 2 |
| C, D, E | NC | No Internal Connection |
| K, G, F | NC | No Internal Connection |
Functional Block Analysis & Design Decisions
Heater Control and Power Regulation
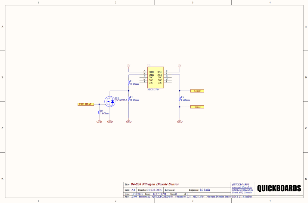
The MICS-2714 sensing element must be heated to maintain sensitivity. In this reference design, Pin A is tied to a 5V rail. Because the heater is rated for a lower operating voltage (typically 1.7V to 2.5V), a regulation network is required to prevent over-powering the element. The schematic employs a 2N7002K N-channel MOSFET (IC1) to switch the heater return path. A voltage divider consisting of R1 (75 Ohms) and R2 (56 Ohms) is connected to the Drain node. This configuration serves to bias the heater return (Pin H), ensuring the voltage across the heater stays within safe operating limits when the FET is in a specific state. R4 (1k Ohm) acts as a pull-down resistor on the Gate to ensure the “PRE_HEAT” signal defaults to an OFF state, preventing accidental thermal stress during microcontroller power-up or reset cycles.
Sensing Divider Network
The sensing circuit is designed as a classic voltage divider to convert the gas-dependent resistance into a measurable analog voltage. Pin B is connected to the 5V supply, and Pin J is connected to the output node “Sense+”. R3 (1k Ohm) serves as the load resistor ($R_L$). This creates a signal path where the output voltage is proportional to the ratio of the load resistance to the total sensing path resistance. A 1k Ohm resistor is selected for R3 to provide a balanced dynamic range, ensuring that even at high NO2 concentrations where the sensing resistance ($R_S$) increases significantly, the output voltage remains within a detectable range for a standard 10-bit or 12-bit Analog-to-Digital Converter (ADC).
Component Selection and Tolerances
For the sensing network, R3 should ideally be a 1 percent tolerance film resistor to minimize measurement error across different production units. The 2N7002K MOSFET was selected for its low Gate threshold voltage ($V_{GS(th)}$), making it compatible with 3.3V logic levels commonly found in modern microcontrollers. Unlike decoupling-heavy digital circuits, this block prioritizes DC precision and thermal stability. Carbon or metal film resistors are preferred over general-purpose types to reduce thermal noise in the high-impedance sensing path.
Placement & Trace Logic
Physical layout is paramount for MOX sensors due to the heat generated by the internal element. The MICS-2714 should be placed away from other temperature-sensitive components like high-precision oscillators or thermistors. The traces for the heater path (Pins A and H) must be sized to handle the continuous heater current without significant parasitic voltage drops. To improve signal integrity, the “Sense+” and “Sense-” (GND) traces should be routed with high symmetry and kept away from high-speed digital switching lines to prevent inductive coupling into the high-impedance sensing node.
Implementation Insights
A primary engineering consideration for the MICS-2714 is the “burn-in” or stabilization period. When the sensor is first powered or has been inactive for a long duration, the sensing resistance will drift until the MOX layer reaches thermal and chemical equilibrium. Firmware should implement a pre-heat delay of several minutes before the host system relies on the data for critical environmental decisions.
Calibration is essential for any resistive gas sensor. Due to manufacturing variances and the nature of MOX materials, the baseline resistance in clean air ($R_0$) can vary between units. Senior engineers should implement a baseline-tracking algorithm in software to compensate for long-term aging and environmental humidity, which can affect the sensitivity of the sensor layer.
The 5V supply used for the heater and sensing network must be highly stable. Any ripple or noise on the 5V rail will translate directly into measurement noise at the “Sense+” node. In systems with noisy power rails (e.g., those with heavy motor or RF loads), it is advisable to use a dedicated Low-Dropout (LDO) regulator to provide a clean supply for the sensor block.
Applications
- Urban Pollution Monitoring: Integrated into smart city lamp posts and air quality stations to track Nitrogen Dioxide levels in high-traffic areas.
- Automotive Cabin Air Quality: Monitoring external air intake to automatically toggle recirculation modes when high levels of NO2 are detected in exhaust fumes.
- Industrial Safety: Detecting combustion byproducts and nitrogen-based gas leaks in manufacturing or power generation facilities.
- Smart Home Ventilation: Triggering air purifiers or HVAC fresh-air dampers when indoor air quality targets are exceeded.
integrating the MICS-2714 into your design
The MICS-2714 04-028 modular block simplifies the deployment of high-sensitivity gas sensing by providing a validated power regulation and signal conditioning path. By incorporating a switched heater control and a standardized load resistor network, this design eliminates the uncertainty associated with MOX sensor biasing and thermal management. This reusable building block ensures that your air quality monitoring system can accurately resolve ppm-level NO2 concentrations while protecting the delicate internal sensing elements from electrical overstress.
Skip the tedious research and manual entry. Download the production-ready schematic block for the MICS-2714 directly from the Quickboards Library.

