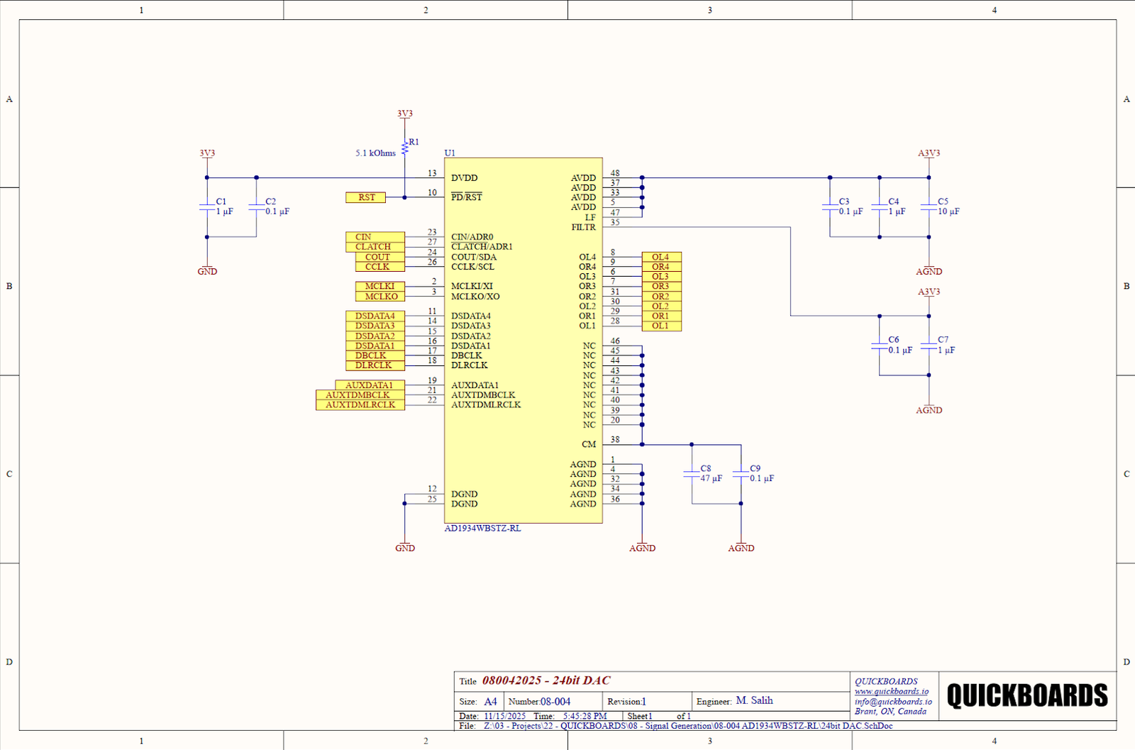
This schematic block features the AD1934, a professional-grade 24-bit audio DAC from Analog Devices designed for multichannel playback in advanced audio, DSP, and mixed-signal systems. Well-known in pro audio and broadcast equipment, the AD1934 integrates four high-performance DAC channels, a flexible digital audio interface, and low-noise analog output stages within a compact 48-LQFP package.
Configured as a breakout-style module, this block simplifies multichannel audio prototyping by providing buffered analog outputs, an industry-standard I²S/TDM serial input, and clean power-domain routing suited for low-distortion performance. With support for sample rates up to 192 kHz, the AD1934 delivers studio-quality conversion ideal for systems demanding precision and channel consistency.
The AD193x family has been a long-standing favorite in DSP-based audio architectures due to its reliability, excellent linearity, and Analog Devices’ long production history in high-performance mixed-signal components.
Key Features:
- Analog Devices AD1934, 4-channel 24-bit audio DAC
- Up to 192 kHz sample rate support
- Excellent dynamic range and low distortion for professional audio
- Supports I²S / TDM / left-justified / right-justified input formats
- Includes programmable control registers via SPI interface
- 48-LQFP breakout for quick evaluation and integration
- Independent PLL for clock generation and synchronization
- Low-noise analog output stages optimized for multichannel systems
Typical Applications:
- Professional audio interfaces and studio equipment
- Multichannel DSP systems
- Home theater receivers and soundbars
- Automotive infotainment systems
- Musical instruments and synthesizers
- Embedded audio playback modules
By integrating this Quickboards schematic block, engineers can rapidly prototype multichannel audio paths, reduce analog layout effort, and leverage a proven, reference-ready design that pairs seamlessly with DSPs, microcontrollers, and digital audio processors in high-performance systems.






