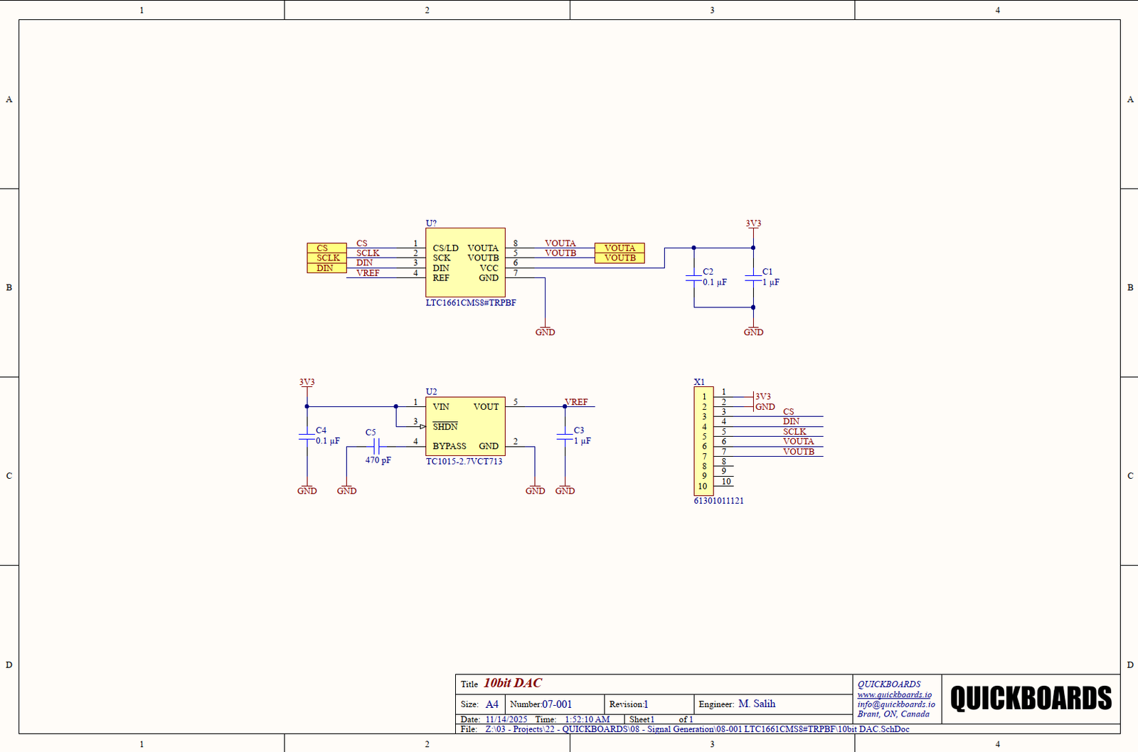
This schematic block features the LTC1661, a precision low-power dual 10-bit voltage-output DAC from Analog Devices’ Linear Technology line. Engineered for compact, high-performance analog control applications, the LTC1661 integrates two rail-to-rail output buffers, a fast 3-wire serial interface, and exceptionally low supply current—making it ideal for battery-operated and space-constrained designs.
Offered in a tiny 8-MSOP package, this breakout-style module exposes both DAC outputs, the serial data interface, and power pins in a clean layout optimized for quick testing and integration. Its low glitch energy, low offset error, and deterministic command structure enable stable, predictable analog control without extensive calibration overhead.
The LTC16xx family is widely used in instrumentation, automation, and portable systems due to its long production life, dependable performance, and Linear Technology’s legacy of robust precision analog components.
Key Features:
- LTC1661, dual 10-bit voltage-output DAC
- Rail-to-rail output buffers for simple analog interfacing
- Ultra-low supply current for portable or low-power systems
- 3-wire serial interface with straightforward command protocol
- Very low glitch energy and low output noise
- Compact 8-MSOP breakout for fast prototyping
- Single-supply operation down to 2.7 V
- Small footprint ideal for dense mixed-signal designs
Typical Applications:
- Portable and battery-powered instrumentation
- Dual-channel voltage generation and control loops
- Sensor biasing and calibration circuits
- Industrial automation and process control
- Test and measurement equipment
- Mixed-signal embedded systems
By integrating this Quickboards schematic block, engineers can accelerate development, minimize analog design effort, and rely on a proven dual-channel DAC architecture tailored for compact precision applications.




