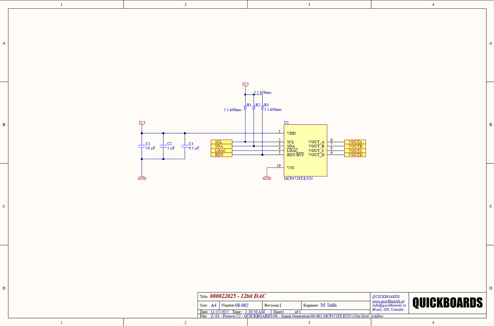
This schematic block features the MCP4728, a compact quad-channel 12-bit voltage-output DAC from Microchip Technology designed for multi-channel control, waveform generation, and sensor-bias applications. Known for its ease of use and integrated non-volatile memory, the MCP4728 provides four independent DAC outputs with built-in EEPROM, allowing configuration settings to persist across power cycles—ideal for embedded systems requiring stable startup conditions.
Packaged in a space-efficient 10-MSOP footprint, this breakout-style module simplifies prototyping by exposing all four output channels, the I²C communication pins, and power connections in a clean, well-organized layout. With its low power consumption and straightforward programming model, the MCP4728 is well-suited for compact, cost-sensitive analog control designs.
The MCP47xx family has long been a staple in embedded applications thanks to Microchip’s reputation for long production lifecycles, dependable analog performance, and strong ecosystem support.
Key Features:
- Microchip MCP4728, quad 12-bit voltage-output DAC
- Built-in EEPROM for storing power-up configurations
- I²C/SMBus-compatible serial interface
- Four independent, buffered analog output channels
- Low power operation for battery-powered and portable systems
- Compact 10-MSOP breakout for rapid prototyping
- Internal reference and selectable gain settings
- Simple command structure for fast development
Typical Applications:
- Multi-channel control and set-point generation
- Portable and embedded instrumentation
- Sensor calibration and biasing systems
- Waveform and signal generation
- LED control, motor control, and automation systems
- IoT nodes and low-power embedded designs
By integrating this Quickboards schematic block, engineers can streamline multi-channel analog development, reduce design complexity, and leverage a reliable reference-ready component that fits naturally into Microchip-based embedded systems.





