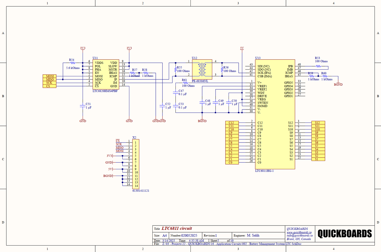
This schematic block features the LTC6811, a high-precision multi-cell battery stack monitor capable of measuring up to 12 series-connected cells. It’s designed for high-voltage battery packs such as those used in electric vehicles, energy storage systems, and industrial battery arrays. The IC provides accurate cell voltage measurement, passive cell balancing, and robust communication across high-voltage stacks.
Packaged in a 48‑lead SSOP, this breakout board simplifies prototyping by exposing all cell inputs, the isoSPI communication interface, and power connections. Its stackable architecture allows multiple LTC6811 devices to be linked for larger battery packs, enabling long-distance, isolated communication with immunity to EMI.
Key Features:
- Measures up to 12 series-connected cells
- High-accuracy 16-bit ADC for precise cell voltage measurement
- Stackable isoSPI interface for isolated, long-distance communication
- Passive cell balancing for maintaining uniform cell voltages
- 5 general-purpose I/O pins for analog or digital inputs
- Low-power sleep mode (~4 µA)
- Wide operating voltage and temperature range
- 48‑lead SSOP package, suitable for compact, high-density systems
Typical Applications:
- Electric vehicle (EV) battery management systems
- Renewable energy storage and grid-scale battery packs
- High-power portable battery systems
- Uninterruptible power supplies (UPS)
- Battery testing and diagnostic equipment
- Industrial energy storage and monitoring
By integrating this Quickboards schematic block, engineers can accelerate development, reduce design complexity, and take advantage of a reference-ready design for multi-cell battery monitoring that works seamlessly in stacked or single-pack configurations.





