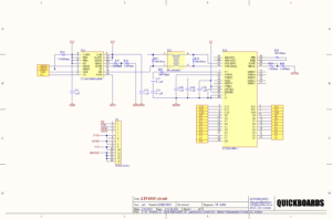
This schematic block features the AOZ1280CI, a high-efficiency synchronous buck regulator from Alpha & Omega Semiconductor, configured into a 6-channel buck converter reference design. Each channel is optimized to generate fixed supply voltages commonly required by modern processors, including 5V, 3.3V, 2.5V, 1.8V, 1.5V, and 1.0V.
Based on the AOZ1280CI’s compact SOT23-6 package and simple-to-use architecture, this regulator delivers up to 1.2A per channel with excellent efficiency across the supported voltage rails. Designed for step-down DC/DC applications, the circuit provides engineers with a compact, reliable, and ready-to-use solution for powering multi-voltage digital systems.
Packaged as a Quickboards schematic block, this design allows engineers to quickly integrate and validate multi-rail power supplies, ensuring consistent performance and reducing development effort.
Key Features:
- Multi-channel synchronous buck regulator design
- Based on AOZ1280CI regulator IC in SOT23-6 package
- Up to 1.2A output per channel
- Generates fixed voltages: 5V, 3.3V, 2.5V, 1.8V, 1.5V, and 1.0V
- High efficiency and compact design for space-constrained systems
- Quickboards schematic block for rapid prototyping
Typical Applications:
- Processor and FPGA power supplies
- Consumer electronics and portable devices
- Embedded computing and digital systems
- Industrial control electronics
- IoT and smart devices requiring multi-rail power
By leveraging this Quickboards schematic block, engineers can reduce power system design time, ensure compatibility with standard processor voltage rails, and rely on a proven multi-output buck converter design powered by the AOZ1280CI regulator IC.






