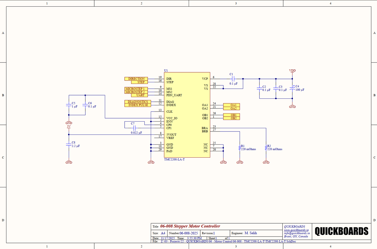
This schematic block features the TMC2208, a highly integrated stepper motor driver from Trinamic (now part of Analog Devices) designed for quiet, efficient, and precise motion control. Using Trinamic’s advanced StealthChop technology, the TMC2208 enables near-silent stepper operation while maintaining smooth torque delivery and excellent low-speed performance—ideal for 3D printers, robotics, and embedded motion systems.
Housed in a compact 28-QFN package, this breakout-style module provides easy access to motor outputs, logic inputs, diagnostic pins, and UART configuration lines. With its built-in microstepping engine supporting up to 256 microsteps, integrated current regulation, and highly efficient MOSFET drivers, the TMC2208 offers a powerful motion-control solution with minimal external components.
The TMC22xx family is widely adopted in consumer and industrial motion systems due to its quiet operation, long-term availability, and Trinamic’s reputation for reliable, high-performance motor control ICs.
Key Features:
- TMC2208 SilentStepStick stepper motor driver, 28-QFN
- Ultra-quiet operation using StealthChop PWM technology
- Up to 256× microstepping with smooth interpolation
- Integrated MOSFET drivers suitable for NEMA 17/23 class motors
- Programmable via single-wire UART for tuning current limits, microstep settings, and diagnostics
- Low RDS(on) output stages for efficient, cool operation
- Built-in stall detection and diagnostic outputs
- Compact breakout optimized for quick integration into motion systems
Typical Applications:
- 3D printers and CNC motion axes
- Robotics and automation platforms
- Precision positioning mechanisms
- Smart appliances and consumer products
- Camera sliders, focus systems, and gimbals
- Embedded motion modules and mechatronic systems
By integrating this Quickboards schematic block, engineers can rapidly prototype motion systems, reduce system noise, and leverage a proven motor-control platform that offers quiet operation, fine-grained microstepping control, and highly efficient drive performance.



