TMC2208-LA-T Stepper Motor Controller Reference Schematic Design

Overview of the TMC2208-LA-T
The TMC2208-LA-T is a high-performance, monolithic stepper motor driver integrated circuit designed for silent operation and high precision. Developed by Trinamic (now part of Analog Devices), it is widely recognized for its StealthChop2 technology, which eliminates motor noise at low speeds. This IC is primarily utilized in applications requiring smooth motion and silent operation, such as 3D printing, medical equipment, and office automation.
Unlock the Quickboards Library
Get instant access to this Altium Schematic and hundreds of other production-ready subcircuits. Hardware design, modularized. Schematic + Layout + Firmware. Built to IPC standards for zero re-spins.
| Technical Specification | Value |
| Motor Supply Voltage (VS) | 4.75V to 28V |
| Logic Supply Voltage (VCC_IO) | 3V to 5.25V |
| Continuous RMS Phase Current | Up to 1.2A |
| Peak Phase Current | Up to 2.0A |
| Microstep Resolution | Up to 1/256 |
| Communication Interface | UART and Step/Dir |
| Motor Type | 2-Phase Bipolar Stepper |
| Protection Features | Overcurrent, Short-circuit, Undervoltage, Overtemperature |
Pin Configuration and Function Mapping
The TMC2208-LA-T utilizes a QFN package with 28 pins plus a central thermal pad. Effective integration requires a clear understanding of the mapping between control inputs and power outputs.
| Pin Number | Primary Function | Secondary / Peripheral Function |
| 1 | OB2 | Motor Coil B Output 2 |
| 2 | ENN | Enable Input (Active Low) |
| 3 | GND | Ground |
| 4 | CP0 | Charge Pump Capacitor Terminal 0 |
| 5 | CP1 | Charge Pump Capacitor Terminal 1 |
| 6 | VCP | Charge Pump Voltage Reference |
| 7 | NC | No Connect |
| 8 | 5VOUT | Internal 5V Regulator Output |
| 9 | MS1 | Microstep Resolution Selection 1 |
| 10 | MS2 | Microstep Resolution Selection 2 |
| 11 | DIAG | Diagnostic Output |
| 12 | INDEX | Index Pulse Output |
| 13 | CLK | Clock Input (Internal/External) |
| 14 | PDN_UART | Power Down / UART Interface |
| 15 | VCC_IO | Logic Supply Voltage |
| 16 | STEP | Step Input |
| 17 | VREF | Analog Current Scaling Reference |
| 18 | GND | Ground |
| 19 | DIR | Direction Input |
| 20 | NC | No Connect |
| 21 | OA2 | Motor Coil A Output 2 |
| 22 | VS | Motor Supply Voltage |
| 23 | BRA | Sense Resistor Connection Coil A |
| 24 | OA1 | Motor Coil A Output 1 |
| 25 | NC | No Connect |
| 26 | OB1 | Motor Coil B Output 1 |
| 27 | BRB | Sense Resistor Connection Coil B |
| 28 | VS | Motor Supply Voltage |
| 29 | PAD | Thermal Pad (GND) |
Functional Block Analysis & Design Decisions
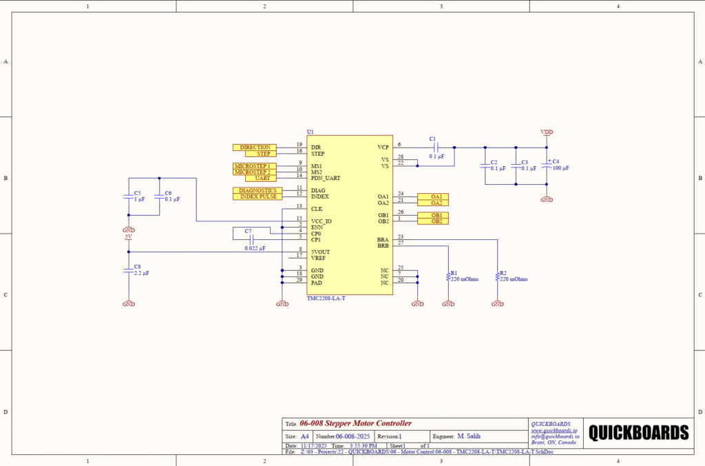
The TMC2208-LA-T reference design consists of several critical sub-circuits that ensure stable power delivery, accurate current sensing, and reliable motor control.
Power and Decoupling Infrastructure
The motor supply voltage (VS) pins 22 and 28 are supported by a multi-stage decoupling strategy. A bulk 100 uF electrolytic capacitor (C4) is implemented to handle transient current demands and suppress voltage ripples caused by motor switching. This is complemented by two 0.1 uF ceramic capacitors (C2, C3) placed in parallel. These smaller capacitors provide low-impedance paths for high-frequency noise. Similarly, the VCC_IO logic supply is decoupled using a 1 uF (C5) and a 0.1 uF (C6) capacitor pair. High-quality X7R ceramic capacitors are recommended here due to their stability over temperature and voltage variants. From a layout perspective, these capacitors must be placed as close as possible to the IC pins to minimize parasitic inductance in the power loop.
Internal Regulator and Charge Pump
The IC features an internal 5V regulator, which outputs on pin 8 (5VOUT). This rail requires a 2.2 uF ceramic capacitor (C8) for stability. This 5V supply is used internally for logic and gate drive circuits. Additionally, the integrated charge pump, which allows the high-side MOSFETs to be driven, utilizes a 22 nF (0.022 uF) capacitor (C7) between CP0 and CP1. A 0.1 uF capacitor (C1) is also connected between VCP and VS. These components are essential for maintaining the gate-source voltage required for efficient power stage operation.
Current Sensing and Power Stage
The motor coils are driven through pins OA1/OA2 and OB1/OB2. To maintain precise torque and prevent damage, the TMC2208 utilizes external sense resistors, R1 and R2, connected to the BRA and BRB pins. In this design, 220 mOhm resistors are specified. These resistors convert the motor phase current into a voltage that the IC’s internal logic can monitor. These should be high-precision (1% tolerance or better) components with an appropriate power rating (e.g., 0.5W or 1W) to prevent thermal drift, which would otherwise lead to inaccuracies in motor current regulation.
Implementation Insights
When integrating the TMC2208-LA-T, the thermal management of the QFN package is paramount. The central thermal pad (Pin 29) is the primary path for heat dissipation from the internal power MOSFETs. It must be soldered to a large copper plane on the PCB, ideally with multiple thermal vias connecting to internal or bottom ground layers to increase the effective surface area for cooling.
Another critical consideration is the grounding strategy. A “star” ground configuration or a solid ground plane should be used to separate high-current motor return paths from sensitive analog and logic signals. Inadequate grounding can lead to ground bounce, which might interfere with the UART communication or cause false triggering of the Step/Dir inputs.
Engineers should also be mindful of the VREF analog input. While this schematic shows VREF tied to the 5VOUT rail, in many designs, a potentiometer or a DAC-controlled voltage is used to provide adjustable current limits. If using a fixed connection as shown, ensure the sense resistor values (R1, R2) are calculated specifically for your motor’s rated current to avoid overheating the coils or the IC.
Applications
- 3D Printers: Used for ultra-quiet operation of X, Y, and Z axes, as well as extruders, significantly improving the user environment in home or office settings.
- Office Automation: Ideal for printers, copiers, and scanners where low noise and high reliability are required for high-duty cycle components.
- Medical Equipment: Applied in laboratory automation and liquid handling robots where precise, vibration-free movement is necessary to prevent sample disturbance.
- CCTV and Surveillance: Enables silent and smooth pan-tilt-zoom (PTZ) movements in security cameras.
Integrating the TMC2208-LA-T into your design
The TMC2208-LA-T modular block simplifies the design process by providing a pre-validated configuration for the power stage and sensing logic. By following this reference schematic, engineers can bypass the complexities of charge pump sizing and decoupling optimization, ensuring a reliable first-spin of their motion control hardware.
Skip the tedious research and manual entry. Download the production-ready schematic block for the TMC2208-LA-T directly from the Quickboards Library.

