LPS22HBTR Barometric Pressure Sensor Reference Schematic Design

The LPS22HBTR is an ultra-compact piezo-resistive absolute pressure sensor that functions as a digital output barometer. This MEMS (Micro-Electro-Mechanical Systems) device is engineered to provide high-precision atmospheric pressure measurements, which are primarily utilized for altimetry and weather monitoring. Typical applications include smartwatches, drones for altitude hold, indoor navigation (floor detection), and portable weather stations. By integrating a sensing element and an IC interface in a single HLGA package, it delivers high-resolution data with minimal power consumption.
Unlock the Quickboards Library
Get instant access to this Altium Schematic and hundreds of other subcircuits. Hardware design, modularized. Schematic + Layout + Firmware. Built to IPC standards for zero re-spins.
Overview of the LPS22HBTR
This sensor employs a high-performance signal chain that converts the analog pressure reading into a 24-bit digital value. It is particularly noted for its high-stability over temperature and mechanical stress, features that are critical for battery-powered mobile electronics. The device includes a large 128-level FIFO (first-in, first-out) buffer, allowing the host processor to remain in sleep mode longer between data reads, thus optimizing the system-level power budget.
| Technical Specification | Value |
| Supply Voltage (VDD) | 1.7 V to 3.6 V |
| Pressure Range | 260 hPa to 1260 hPa |
| Interface Type | I2C / SPI |
| ADC Resolution | 24-bit Pressure, 16-bit Temp |
| Accuracy | +/- 0.1 hPa |
| Output Data Rate (ODR) | 1 Hz to 75 Hz |
| Noise Floor | 0.005 hPa RMS |
| Low Power Current | 3 uA |
| Package Type | HLGA-10L |
Pin Configuration and Function Mapping
The LPS22HBTR utilizes a 10-pin footprint that separates analog sensing requirements from high-speed digital communications.
| Pin Number | Primary Function | Secondary / Peripheral Functions |
| 1 | VDDIO | Digital I/O Power Supply |
| 2 | SCL/SPC | I2C Serial Clock / SPI Serial Clock |
| 3 | RES | Reserved (Must be connected to GND) |
| 4 | SDA/SDI/SDO | I2C Data / SPI Data Input / SPI 3-wire Data |
| 5 | SDO/SA0 | SPI Data Output / I2C Slave Address LSB |
| 6 | CS | Chip Select (Protocol Selector) |
| 7 | INT_DRDY | Interrupt Signal / Data Ready |
| 8 | GND | System Ground |
| 9 | GND | System Ground |
| 10 | VDD | Analog Power Supply |
Functional Block Analysis & Design Decisions
Power Supply and Decoupling Block
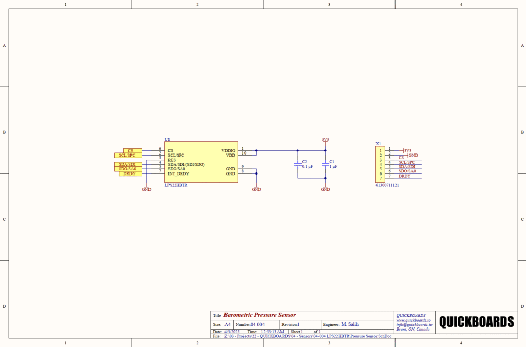
The sensor requires a stable DC supply for both its analog core (VDD) and its digital interface (VDDIO). In this reference block, both rails are tied to a common 3.3V (3V3) source. Stability is maintained through a dual-capacitor decoupling strategy: C1 (1 uF) and C2 (0.1 uF). The 0.1 uF ceramic capacitor serves as a high-frequency bypass to suppress transients generated by the digital logic, while the 1 uF capacitor provides bulk storage to stabilize the analog sensing element. Ceramic X7R dielectrics are specified for their superior temperature stability compared to standard electrolytic types.
Reserved Pin Configuration
A critical design requirement for the LPS22HBTR is the connection of Pin 3 (RES). As shown in the schematic, this pin is tied directly to ground. This is mandatory for the internal operation of the IC; leaving this pin floating or tied to a high potential can lead to internal logic errors or instability in the pressure signal.
Digital Interface and Protocol Selection
The block supports both I2C and SPI through Pins 2, 4, 5, and 6. The CS (Chip Select) pin acts as the protocol selector; when tied high to VDDIO, the device enters I2C mode, while a low signal enables SPI. This modular design routes these signals to a standardized 7-pin header (X1), allowing the sensor to be dropped into various host architectures. The INT_DRDY pin is broken out to allow for event-driven firmware, where the sensor signals the host only when new data is settled, reducing unnecessary bus traffic.
Placement & Trace Logic
Physical layout is as significant as electrical connectivity for barometric sensors. The decoupling capacitors C1 and C2 must be placed in immediate proximity to Pins 1 and 10 to minimize parasitic inductance. Furthermore, the PCB layout must account for the vent hole on the sensor package. This hole must not be obstructed by solder paste or potting compounds, as it provides the sensing element with its reference to the ambient atmosphere.
Design Rationale
The decision to ground Pin 3 and use specific decoupling values is based on achieving the lowest possible noise floor for 24-bit resolution. Standardizing on 0.1 uF and 1 uF capacitors ensures compatibility with industry-standard parts while providing sufficient filtering for the sensor’s high-speed internal ADC sampling.
Implementation Insights
A primary engineering consideration for this block is thermal isolation. Since the LPS22HBTR includes an internal temperature sensor for pressure compensation, placing it near heat-generating components—such as power regulators or high-speed MCUs—can cause localized heating. This thermal gradient creates a delta between the actual ambient pressure and the compensated reading, leading to altitude errors. Isolation slots in the PCB or placing the sensor at the edge of the board can mitigate this effect.
Another integration challenge involves mechanical stress. Piezo-resistive sensors are sensitive to board-level stress; bending the PCB during assembly or mounting can shift the sensor’s offset. It is recommended to place the sensor away from mounting holes or heavy connectors that might transmit mechanical torque to the device package.
Designers should also verify the I2C address selection if multiple sensors are used on a single bus. Pin 5 (SA0) determines the least significant bit of the I2C address; pulling it to GND or VDDIO allows the designer to toggle between two distinct addresses, preventing bus conflicts.
Applications
- Portable Altimeters and Barometers: Integrated into mobile devices and wearables to provide precise elevation data for fitness tracking.
- Weather Station Equipment: Used for long-term atmospheric pressure monitoring in environmental sensing arrays.
- Drones and UAVs: Essential for vertical positioning and altitude-hold functionality during autonomous flight.
- Indoor Navigation: Improving GPS accuracy by identifying the specific floor of a building based on pressure changes.
- Enhanced GPS: Speeding up the time-to-first-fix (TTFF) by providing altitude aiding data to the GPS engine.
Integrating the LPS22HBTR into your design
This modular block provides a pre-validated hardware environment for the LPS22HBTR, ensuring that the critical decoupling and reserved pin requirements are met without the need for manual datasheet verification. By utilizing a proven component set and standardized pin mapping, the design significantly reduces first-spin risk in high-accuracy motion and environment sensing systems. This building block allows engineers to skip the tedious hardware bring-up phase and focus immediately on firmware development and sensor fusion algorithms.
Skip the tedious research and manual entry. Download the production-ready schematic block for the LPS22HBTR directly from the Quickboards Library.

