| Primary IC | MCP601T-I/OT |
|---|---|
| IC Datasheet | https://ww1.microchip.com/downloads/en/DeviceDoc/21314g.pdf |
| Associated Hardware | HB090072025 |
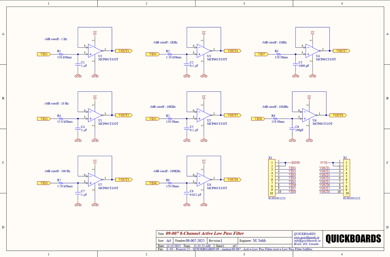
SB090072025 – MCP601T-I/OT ACTIVE LOW PASS FILTER SCHEMATIC BLOCK
MCP601T-I/OT — 8CH ACTIVE LPF
SKU: SB090072025
Categories: Analog, Low Pass Filter
Related products
MCP601T-I/OT — 6CH MFB HPF
MCP601T-I/OT — 8CH ACTIVE HPF
MCP601T-I/OT — 6CH SALLENKEY LPF
MCP601T-I/OT — 6CH MFB HPF
MCP601T-I/OT — 6CH SALLENKEY HPF
MCP601T-I/OT — 8CH ACTIVE BPF




