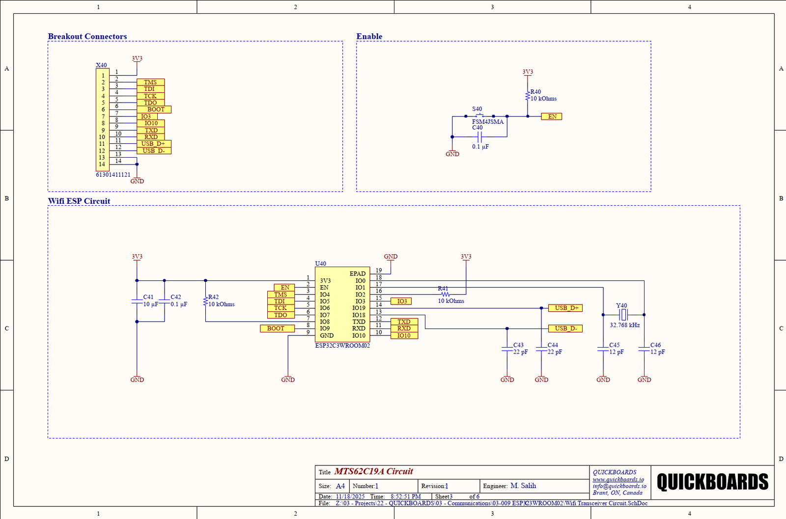
This schematic block features the ESP32‑C3‑WROOM‑02, a fully integrated wireless module combining a RISC-V microcontroller core with 2.4 GHz Wi-Fi (802.11 b/g/n) and Bluetooth 5 (LE) connectivity. Designed for compact, connected embedded systems, this module integrates a crystal oscillator, power management circuitry, and 4 MB SPI flash in a small SMD footprint.
The module supports rich peripheral connectivity (GPIO, SPI, I²C, UART, I²S, remote control peripheral, PWM, ADC, and more) and includes built-in USB-Serial/JTAG for programming and debugging. With secure-boot and flash-encryption capabilities available at the SoC level, it’s suitable for secure IoT, smart home, and industrial automation designs.
Key Features:
- RISC‑V single-core MCU, up to 160 MHz
- 384 KB ROM, 400 KB SRAM, 8 KB RTC SRAM
- 4 MB SPI‑flash on module for application storage
- Wi‑Fi: IEEE 802.11 b/g/n, 2.4 GHz, 1×1, up to 150 Mb/s
- Bluetooth LE: Bluetooth 5.0, support for long range and mesh
- On‑board PCB antenna (for this version)
- Wide I/O support: GPIO, SPI, I²C, UART, I²S, PWM, ADC, watchdog, remote control, and CAN-like TWAI
- USB Serial / JTAG interface built into module
- Operating voltage: 3.0 V to 3.6 V
- Operating temperature options: –40 °C to +85 °C (standard), and –40 °C to +105 °C (high-temp variant)
- Power-saving modes: deep sleep, light sleep with µA-level consumption
- Security: supports secure boot and flash encryption (AES) via the ESP32-C3 SoC
Typical Applications:
- Smart home & IoT devices with Wi-Fi and BLE requirements
- Battery or USB-powered connected sensors
- Industrial automation & control nodes
- Environmental monitoring and telemetry
- Connected wearables or health devices
- Edge-computing applications with wireless connectivity
By integrating this Quickboards schematic block, engineers can expedite wireless product prototyping, reduce external component count, and rely on a secure, production-grade module optimized for modern IoT systems.


