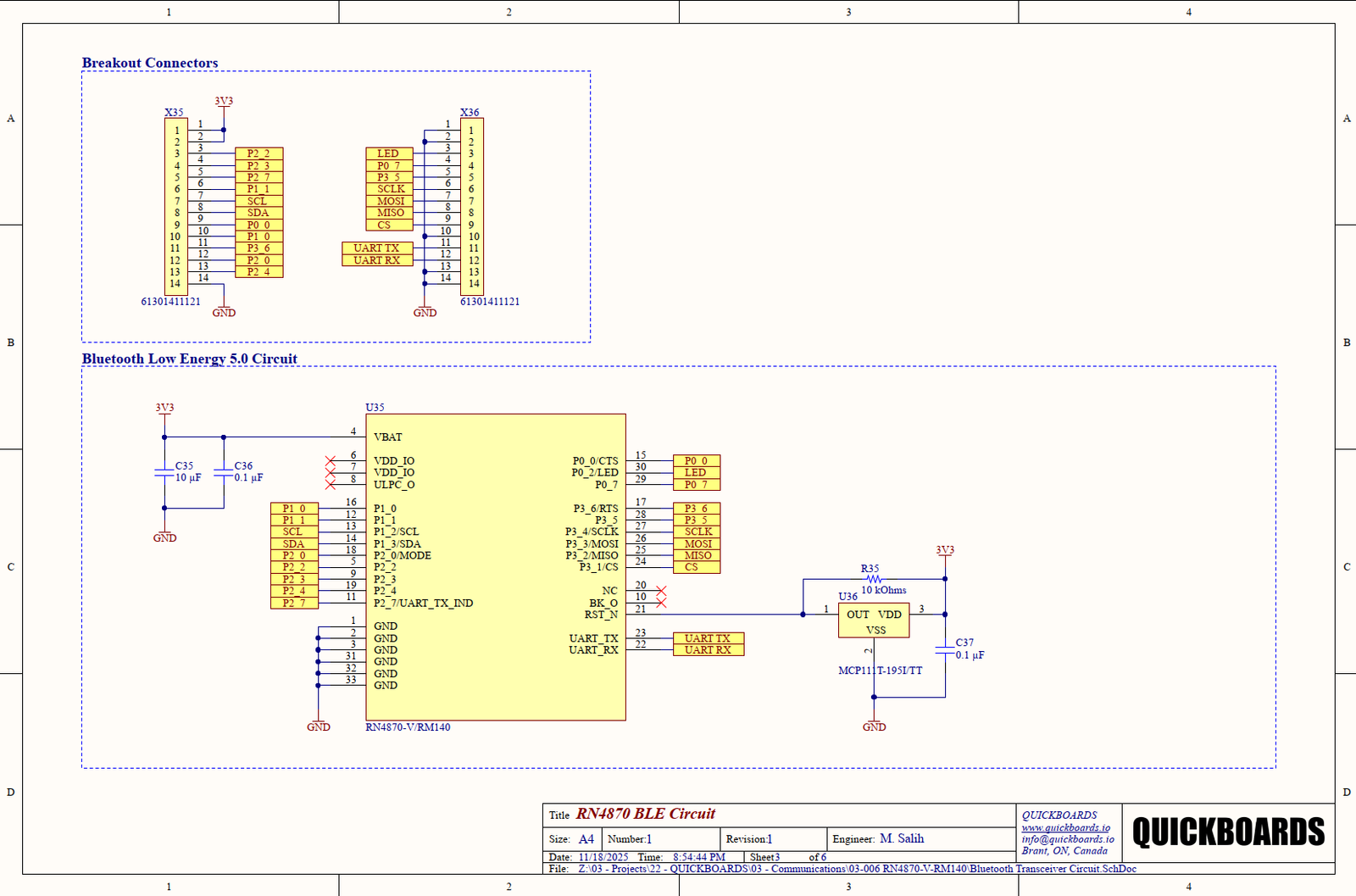
This schematic block features the RN4870‑V/RM140, a fully integrated Bluetooth Low Energy (BLE) radio module from Microchip. It includes a built-in Bluetooth stack and supports flexible operation via UART. The module is designed to simplify BLE integration by offloading the complexity of the radio and protocol stack from your main MCU.
Housed in a compact SMD module footprint, this breakout block provides access to UART pins, GPIO / PWM, power rails, and more. Its ceramic chip antenna and certified design make it suitable for embedded applications that need reliable wireless connectivity with minimal RF design effort.
Key Features:
- Bluetooth 5.0 Low Energy certified
- UART interface with ASCII command set
- Scripting engine for hostless operation (embedded logic on module)
- Built-in BLE profiles and private / public service support
- Up to three PWM-capable outputs
- Supply voltage: 1.9 V to 3.6 V
- RF frequency range: 2.402 GHz to 2.480 GHz
- Transmit power: 0 dBm
- Receive sensitivity: –90 dBm
- Typical current: ~13 mA in transmit and receive
- Operating temperature: –20 °C to +70 °C
- Integrated ceramic chip antenna; external antenna not required by default
- Regulatory certifications: FCC, ISED, CE, KCC, NCC, SRRC
Typical Applications:
- IoT and smart-home devices
- Battery-powered wireless sensors and beacons
- Remote control and telemetry
- Wearable electronics
- Industrial control systems with BLE communication
- Embedded connectivity in consumer products
By integrating this Quickboards block, engineers can significantly reduce RF design complexity, rely on a fully certified BLE solution, and accelerate development with a module that handles both radio and protocol stack.


